内蒙古自治区特种设备检验研究院 鄂尔多斯分院
  • 首页
  • 机构
    分院介绍 领导介绍 内设机构 业务范围 检验资质 检验设备 信息公开 联系我们
  • 新闻
    工作动态 通知公告 分院风采
  • 党群
    党群动态 优化营商环境
  • 服务
    网上报检 办事指南 下载中心 投诉举报
首页 - 新闻 - 通知公告

新闻

  • 工作动态
  • 通知公告
  • 分院风采

推荐新闻

  • 关于举办2025年第三期特种设备生产单位、使用单位主要负责人、安全总监、安全员培训班的通知

  • 关于举办2024年第五期特种设备生产单位、使用单位主要负责人、安全总监、安全员培训班的通知

  • 关于举办2024年第二期特种设备生产单位、使用单位主要负责人、安全总监、安全员培训班的通知

  • 内蒙古自治区发展改革委 财政厅关于规范特种设备检验检测收费标准有关问题的通知

  • 中共内蒙古自治区特种设备检验研究院 鄂尔多斯分院支部委员会关于落实巡察 反馈意见整改情况的通报

  • 内蒙古特检院关于落实《内蒙古自治区小微企业个体工商户三年成长计划(2023-2025)》的通知

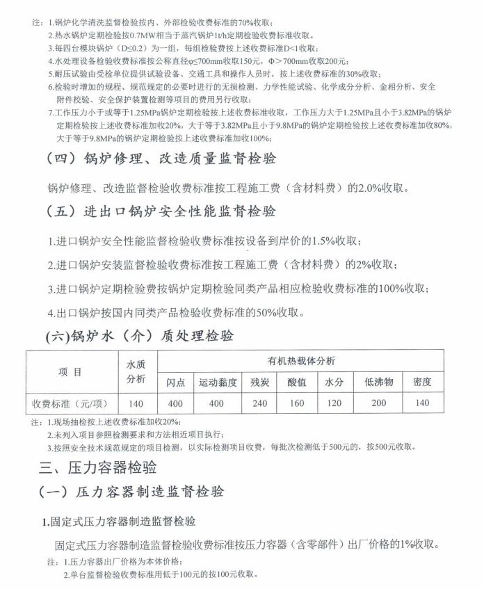
内蒙古自治区发展改革委 财政厅关于规范特种设备检验检测收费标准有关问题的通知

2025-01-02 4190次

【关闭本页】

image.png

image.png

image.png

image.png

image.png

image.png

image.png

image.png

image.png

image.png

image.png

image.png

image.png

image.png

image.png

image.png

image.png


上一篇:关于举办2025年第三期特种设备生产单位、使用单位主要负责人、安全总监、安全员培训班的通知 下一篇:关于举办2024年第五期特种设备生产单位、使用单位主要负责人、安全总监、安全员培训班的通知
蒙ICP备20002780号-3 技术支持: 国风网络

网站地图

服务热线

(0477)-8338847

培训咨询

鄂尔多斯市康巴什区恩和北路4号